一、采购公告
服务名称:妇产科视频课件拍摄制作服务
服务地点:北京市西城西直门南大街11号
服务概况:北京大学人民医院妇产科拟对妇产科常用技能操作课程及手术操作课程进行录制,需要视频课件拍摄制作服务,现进行公开招标,欢迎符合条件的投标人参加投标。
服务期限:3个月;采购控制价:48万元。
资金来源:财政性资金。
投标须知:
1、 投标人必须是在中华人民共和国境内注册的具有独立法人资格的企业,并获准在北京营业的单位。
2 、服务商须具有良好的财务、资信,无质量事故及纠纷等不良记录。
3 、服务商目前没有处于被责令停业、财产被接管、冻结、破产状态。
4 、投标人近三年内,在经营活动中没有重大违法记录。服务商未被“信用中国”网站、“中国政府采购网”网站列入失信被执行人、重大税收违法案件当事人名单、政府采购严重违法失信行为记录名单。
5、投标人报名时须具备并携带符合项目服务要求的相关资质证明。
6、报名时须带单位介绍信或授权委托书(非企业法定代表人经办时须带,并带法定代表人身份证复印件)、经办人身份证、营业执照、税务登记证、组织机构代码证等,以上要求均以原件为准,原件审后退回,复印件加盖公章留存。
7 、报名地点:北京市西城区西直门11号,北京大学人民医院科研教学楼0204室
8、报名时间:2021年9月22日——2021年9月27日
上午8:30——11:00,下午1:30——4:30
9 联系方式:88325957,刘老师
10 资格预审合格后通知报名单位参加投标。
二、项目要求
1、服务地点:北京市西城区西直门南大街11号,西直门外大街22号
2、中标单位在收到中标通知书后2日内出具项目合同,加盖公章,交甲方负责人审核签字确认,并按照项目合同进行会议前期筹备工作;会议结束后核对服务内容。
3、会议服务范围:北京大学人民医院,主要包括技能操作和手术操作课程的拍摄、剪辑、制作及后续获取出版号出版等。
4、服务要求:
(1)机位设定及设备配置要求:多机位专业广播级高清摄像机,摄像机拍摄时采用分辨率为1920*1080,拍摄设备要同型同款,多台高清摄像机保证录制效果的一致性,在实景拍摄时至少要保证有两个机位同时进行工作,拍摄技能操作和手术操作时主机位用于拍摄主刀手术的动作特写及全景,辅助机位1拍摄助手的特写。理论课程拍摄需保证录制的完整性。录音设备要求使用若干个专业级话筒,保证录音质量。保证拍摄现场的音响效果及灯光效果达到摄影棚级别要求。
(2)后期制作要求:使用专业非线性编辑软件对源视频进行最基本的处理(如抠像、垃圾镜头处理、颜色校正、双声道处理)。使用专业的视频编辑系统进行视频降噪、音频降噪。根据编导脚本进行编辑片花和引文中的背景板、特定的背景音乐、音乐场景特效、引文字体、字体颜色、构图排版、转场特效、基本剪辑、音视频调整与衔接工作。
(3)制作规范及要求:①使用专业的非线性编辑(1920*50M/S)系统对源视频进行最基本的处理(如剪辑、抠像、颜色校正、双声道处理)。②声音和画面要求同步,无交流声或其他杂音等缺陷,无明显失真、放音过冲、过弱。伴音清晰、饱满、圆润,无失真、噪声杂音干扰、音量忽大忽小现象。解说声与现场声、背景音乐无明显比例失调。音频信噪比不低于48dB。③后期特效保证画面美观、色彩真实,符合摄影构图规则。老师视频必须具备人物特写、知识点特效展示、人物中景等场景。场景切换自然流畅,色彩无突变,画面无晃动、抖动、模糊聚焦和镜头频繁拉伸等。
(4)课程样片要求:①样片脚本须包含至少1000字文字、相关素材(动画或图片)、案例及科普趣味内容,侧重体现出导入式的知识点讲授及设计思路。
②拍摄方式:采用多机位拍摄(2机位以上),机位设置应满足完整记录课程教学活动的要求。视频可为演讲式、讨论式、采访式、PPT动画式、画中画式等形式,可实景拍摄或虚拟场景拍摄。画面以中景、近景为主,使用广播级话筒,保证录音质量。
③多媒体课件的制作及录制:针对实际情况选择适当的摄制方式,与后期制作统筹策划,确保成片中的人物、板书、实操环节完整清晰及素材呈现效果恰当。
④录制场地应光线明亮充足、环境安静整洁、室内录制现场的背景噪声和混响时间都应达到广播电视演播室的相关规范标准。避免在镜头中出现有广告嫌疑或与课程无关的标识等内容。
⑤根据甲方要求,对拍摄的部分技能和手术视频,申请出版号。
(5)项目相关实施经验:具备拍摄、审校、制作医学视频的专业人员及经验。
5、安全责任:
视频课件未达到质量要求致甲方造成损失的,乙方按违约金或双方协商给予赔偿。
6、响应时间:24小时内回复,2小时内到达指定现场(项目单位指定地点,外地出差除外)
7、服务期限:3个月
8、采购控制价:采购总价不超过48万元
三、标书编写
1、投标书应以中文书写。
2、投标书的组成:
(1)企业营业执照复印件(加盖公章)。
(2)组织机构代码证书复印件(加盖公章)。
(3)税务登记证复印件(加盖公章)。
(4)法定代表人证明书和身份证复印件,或授权委托书和受委托人身份证复印件(加盖公章,法人代表和受委托人签字,开标时携带身份证原件)。
(5)采购公告中要求的其他资质证明复印件(加盖公章)。
(6)投标公司需提供近3年(2018年、2019年、2020年)承担过医院类似服务项目业绩,提供业绩一览表(格式统一如下,并加盖公章),及对应的合同复印件(至少包含合同首页、签章页并加盖公章)。

(7)投标人对本项目的服务承诺。
(8)投标人投标文件中需响应采购文件中对各服务的具体要求。
(9)报价部分
①报价函
②包含单价及总价的报价单(为方便报价,请按照以下统一格式,但不仅限于此些种类

3、投标书一式叁份(壹份正本贰份副本,投标文件的正本与副本应分开包装,加贴封条,标书封面分别注明正、副本,并在封套的封口处加盖投标人单位章。)
4、下列情况之一者,投标书(即投标)视为无效:
①投标书未密封或逾期送达。
②投标书未按规定加盖本单位公章。
③法人代表未在法定代表人证明书上签字(或盖章);或者法人代表、受委托人未在授权委托书上签字(或盖章)。
④对采购文件的相关要求无具体的承诺。
⑤未按采购文件要求制作投标书。
⑥投标书字迹模糊或内容自相矛盾。
四、评标办法
1、本项目评标委员会由院内科室随机抽取产生的评标专家组成。成员由5人组成。
2、评标委员会将按照采购文件的有关规定和有关法律法规的规定,本着公平、公正、科学、择优的原则,对初步审查合格的投标进行以下各方面的综合评议。每个评委独立评分,所有评委评分的总分,即为每个投标人的最终得分。若总得分相同的,按价格部分得分顺序排列。
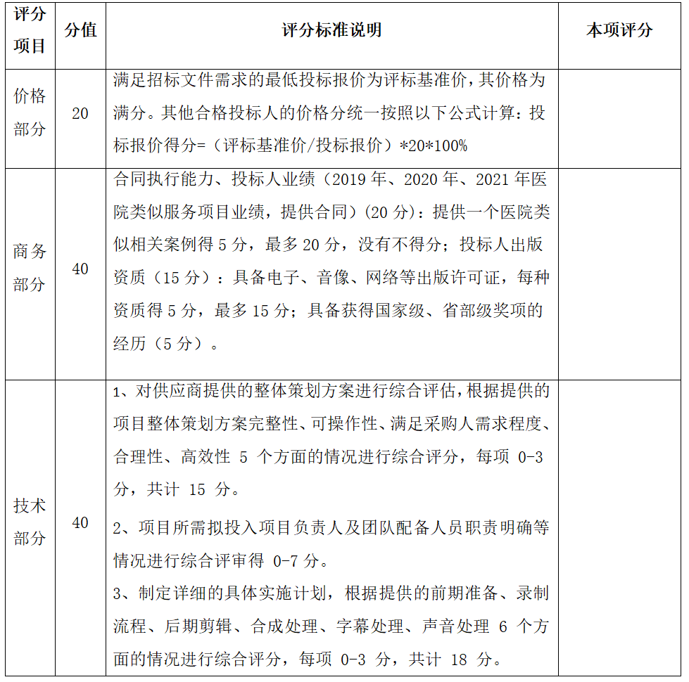
评分标准

五、开标
1、开标时间:2021年9月28日下午4:00
2、开标地点:北京市西城区西直门南大街11号,北京大学人民医院科研教学楼210教室。
相关下载见右下角“下载附件”
北京大学人民医院
2021年9月22日









