大众版
专业版
OA
EN
Login
En
网站首页
医院概况
医院介绍
领导团队
医院历史
医院院训
医院荣誉
组织架构
信息公开
新闻中心
新闻动态
新闻聚焦
媒体视角
视频新闻
专题报道
电子院刊
和谐医患
医护团队
寻找科室
寻找医生
诊疗特色
我要进修
人才招聘
患者服务
预约挂号
就诊指南
特色服务
门诊满意度调查
住院满意度调查
意见反馈
健康宣教
管理服务
行政科室
健康知识
健康视频
健康传播
讲座预告
请输入关键字
确定
网站首页
医院概况
新闻中心
医护团队
患者服务
管理服务
健康知识
医院介绍
领导团队
医院历史
医院院训
医院荣誉
组织架构
信息公开
新闻动态
新闻聚焦
媒体视角
视频新闻
专题报道
电子院刊
和谐医患
寻找科室
寻找医生
诊疗特色
我要进修
人才招聘
预约挂号
就诊指南
特色服务
门诊满意度调查
住院满意度调查
意见反馈
健康宣教
行政科室
健康视频
健康传播
讲座预告
大众版
专业版
OA
EN
首页
>
热点公告
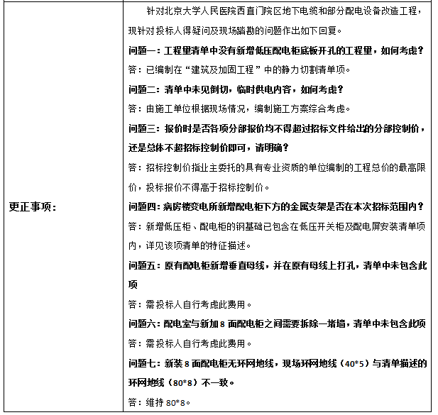
北京大学人民医院西直门院区地下电缆和部分配电设备改造工程更正公告
[ 2018-12-06 16:03 ]
项目名称: 北京大学人民医院西直门院区地下电缆和部分配电设备改造工程
项目编号: CEITCL-BJ04-1811003-01
中经国际招标集团有限公司
2018年12月6日
返回首页
新闻动态
研究生一党支部联合研究生一班、研究生十九班举办图书...
北京大学人民医院心血管内科举办心血管临床病例讨论会
北京大学人民医院放疗科加速器一室新加速器正式投入使...
北京大学人民医院疼痛医学科冯艺主任参加第十一届医学...
北京大学人民医院胃肠外科举办2025年度学科建设研...
诊疗特色
严重创伤救治“中国模式”
疑难危重症疾病综合治疗
北京方案
骨关节病综合治疗
骨盆恶性肿瘤的保肢治疗
健康新闻
秃“如”其来?别让雄脱偷走你的发际线!
雪天骨折患者增加 专家提醒不要热敷
美专家告诫父母走出不觉孩子胖的误区
宫颈炎到底会不会发生癌变?
注重筛查,预防颈动脉狭窄
健康讲座
2021年2月健康教育讲座安排
2020年12月健康教育讲座安排
2020年10月健康教育讲座安排
2020年7月健康教育讲座安排
2020年6月健康教育讲座安排
新闻动态
研究生一党支部联合研究生一班、研究生十九班举办图书...
北京大学人民医院心血管内科举办心血管临床病例讨论会
北京大学人民医院放疗科加速器一室新加速器正式投入使...
北京大学人民医院疼痛医学科冯艺主任参加第十一届医学...
北京大学人民医院胃肠外科举办2025年度学科建设研...
健康新闻
秃“如”其来?别让雄脱偷走你的发际线!
雪天骨折患者增加 专家提醒不要热敷
美专家告诫父母走出不觉孩子胖的误区
宫颈炎到底会不会发生癌变?
注重筛查,预防颈动脉狭窄
健康讲座
2021年2月健康教育讲座安排
2020年12月健康教育讲座安排
2020年10月健康教育讲座安排
2020年7月健康教育讲座安排
2020年6月健康教育讲座安排
官方
服务
官方
微博
官方
微信
人才
招聘
我要
进修
导师
介绍
官方APP
微信