2012年1月11日下午,北京大学人民医院科教楼三层多功能厅彬彬济济,“2011年度北京大学人民医院学术交流会议”在此隆重举行。伴随着悠扬的琴音,来宾们徐徐入场,会场里洋溢着收获的喜悦和新年的希望。
学术交流会议是北京大学人民医院一年一度的学术盛会,旨在总结医院的年度科研工作,表彰为医院科研工作做出贡献的集体和个人,并邀请医学相关领域专家、学者举行讲座,搭建现场学术交流的畅谈平台。
科技部社会发展司副司长杨哲、卫生部科教司副司长刘登峰、教育部科教司高润生副司长和科技发展中心副主任周静、北京市科学技术委员会员刘晖委员、中华医学会科技评审部主任刘俊立、北京大学医学部副主任方伟岗、北京大学科研部副部长韦宇、北京大学医学部科研处处长沈如群和副处长樊建军等领导出席了本次会议。医学部各附属医院的领导、嘉宾和人民医院德高望重的老专家也应邀参加。
人民医院院长王杉在致辞中充分肯定了医院2011年在科研领域取得的成就,对所有为医院科研工作做出贡献的人员表示了诚挚的感谢。,并指出今后科研工作的重点和方向,要求医院的研究重点一定要着眼于解决临床的问题、教学的问题、运营管理的问题;其次,临床工作和科研工作要注重团队合作,只有充分挖掘自己团队的潜力,戮力同心,才能做出更大的贡献。此外,科研工作要更紧密依托医院的支撑平台,近年来,医院在基于“临床路径—临床组织标本库—随访库”的临床医学研究平台建设中投入了大量的人力、物力和财力并取得良好的成果,这一平台的建设与运行将为医院科研工作的可持续发展提供重要支持。
随后,刘玉兰副院长做了2011年度科研总结报告。2011年,医院以学科可持续发展为目标,关注人才与团队建设,优化科研资源配置,致力于建立与完善各科研平台,科研工作取得了良好的成绩。在以需求为导向,不断拓展资源的理念指导下,医院科研人员获得了一大批国家级、省部级科研基金,其中,药物临床试验机构获“十二五”国家重大新药创制项目资助,资助经费超1000万。医院共有22项专利获得授权,作为第一完成单位获得18项科研奖励,其中,黄晓军教授和王俊教授的研究成果获得高等学校科学研究优秀成果奖(科学技术)科技进步一等奖。全年共发表SCI论文110余篇,其中有2篇论文影响因子超过10。不仅如此,医院还涌现了一批优秀的科研人才与团队,5位青年科研人员分别获得“教育部新世纪优秀人才支持计划”和“北京市科技新星”资助,风湿免疫科栗占国教授带领的科研团队获得了“教育部创新团队发展计划”支持,肝病研究所和血液病研究所的实验室获批成为北京市重点实验室。本着“完善条件平台,支撑医学发展”原则,医院不断完善科研平台建设,为学科的可持续发展提供重要支持。转化医学中心设立并启动了与博奥生物合作的“联合研究课题”,以资助转化医学研究;临床组织标本库与随访库完成了空间改造、硬件配置及管理系统的初步开发,已进入试运行阶段;药物临床试验机构顺利通过国家食品药品监督管理局复审;科研管理信息化系统已在全院试运行。最后,刘院长提出了医院2011年科研工作的发展目标,包括:依托转化医学中心促进转化医学研究;继续完善基于临床路径-组织标本库-随访库的临床研究平台建设,正式运行组织标本库;依托十二五重大新药创制项目,完善药物临床试验机构的组织建设;加强医学伦理委员会的组织与管理,尽快建立符合国际规范的伦理委员会及伦理审查制度。
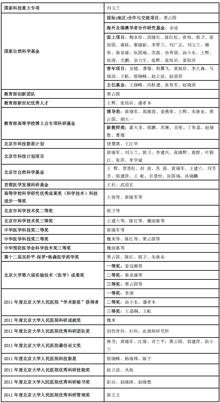
伴随着激昂的进行曲,会议公布了2011年度各类奖励获得者名单,并对获奖代表进行颁奖表彰。随后,会议进入学术报告部分。
北京大学人口研究所所长郑晓瑛教授为大家做了“复杂性疾病的交叉学科研究”的精彩报告,让大家对科研团队的培养、复杂性疾病的系统研究有了新的认识和思考。人民医院韩芳教授为大家做了题为“十年磨一剑——睡眠研究之路”的报告,与大家分享自己睡眠研究的科研成果和研究历程,大家都从中汲取到知识的精华和精神的力量。
2011年是北京大学人民医院丰收的一年,“人民人”在拼搏中成长,在创新中神采飞扬。在新的一年“人民人”将秉承“本仁恕博爱之怀,导聪明精微之智,敦廉洁醇良之行”的院训,锐意进取,续写精彩,再创辉煌!
(科研处)









