2022年,北京大学人民医院风湿免疫科在推进基础研究和临床研究等方面做了一系列努力,取得了重要进展。
面向临床需求,聚焦国际前沿,栗占国团队在类风湿关节炎和干燥综合征机制和治疗等领域研究成果连续在Lancet RH、JAMA Network Open、Science Advances等一流期刊发表,对风湿免疫领域认识发病机制、进一步研究以及指导临床实践有重要意义。
揭示类风湿关节炎药物治疗及临床缓解相关因素
由北京大学人民医院牵头、亚太风湿病联盟(APLAR)类风湿关节炎专业组(RA-SIG)17个中心参与的研究,对APLAR国家及地区进行了RA缓解率真实世界横断面研究,探讨了本病的药物治疗及临床缓解的相关因素。
结果在The Lancet Regional Health(WP)发表,题为“亚太地区类风湿关节炎临床缓解的多中心真实世界研究结果Clinical remission of rheumatoid arthritis in a multicenter real-world study in Asia-Pacific region 2021,12;15:100240。
孙兴、李茹、蔡月明为本文的共同一作,栗占国、李茹为共同通讯。本研究受到了澳门科技发展基金、北京市风湿病重点实验室、北京市科委类风湿关节炎重点专项基金及北大清华生命科学联合中心(CLS)项目的支持。
类风湿关节炎基础、临床与转化研究新进展
北京大学人民医院风湿免疫团队与北京基因组研究所合作,在Science Advances发表了有关肠道菌群调控类风湿关节炎的研究论文 Intestinal butyrate-metabolizing species contribute to autoantibody production and bone erosion in rheumatoid arthritis,通过宏基因组和代谢组学分析发现RA患者产丁酸菌和耗丁酸菌失衡,与患者体内产生抗CCP抗体和关节畸形相关。文章涉及类风湿关节炎的基础、临床与转化研究。
北京大学人民医院风湿免疫科何菁教授、李静博士后和北京基因组研究所的楚亚男、南方科技大学孟庆仁为该论文的共同第一作者。北京大学人民医院、北大-清华生命科学联合中心栗占国教授和北京基因组研究所的康禹副研究员和于军研究员为共同通讯作者。风湿免疫科临床和科研团队多人参与,共同完成了该项课题。
让类风湿关节炎治疗更有效性、更安全、更精准
2022年3月,张晓盈等在Signal Transduction and Targeted Therapy杂志发表了一项类风湿关节炎免疫治疗的研究成果Efficacy and safety of Ld-IL2 in combination with MTX in patients with active RA: a randomized trial。证明了低剂量IL-2治疗类风湿关节炎的有效性以及安全性。
作者还分析了低剂量IL-2治疗有效的预测因子,甲氨蝶呤耐药的机制及Lowdose IL2可能的逆转作用,为这种类风湿关节炎新型免疫治疗提供了临床和实验依据。
张晓盈博士为本文第一作者,栗占国教授、何菁教授为通讯作者。
探讨扁桃体菌群在类风湿关节炎发病中免疫机制
2022年8月,栗占国教授课题组和中国科学院微生物所王军教授课题组合作在Advanced Science 在线发表论文Tonsillar microbiome-derived lantibiotics induce structural changes of IL-6 and IL-21 receptors and modulate host immunity,报道了扁桃体菌群的免疫调节作用,发现了扁桃体菌群抗菌肽salivaricin通过作用于白细胞介素(IL)-6和-21受体,抑制自身免疫反应的分子机制。
研究者首次针对扁桃体菌群在类风湿关节炎(RA)发病中免疫机制进行了探讨,使用宏基因组测序,发现RA患者扁桃体菌群明显异常,抗菌肽Salivaricin的基因丰度显著减少,而且与外周血促炎免疫细胞如前体滤泡辅助性T细胞、树突状细胞以及浆细胞的变化显著相关。研究人员进一步通过体外实验证实salivaricin可显著抑制滤泡辅助性T(Tfh)细胞的分化和细胞因子IL-21的表达。同时,利用体外Pull-down、表面等离子体共振以及圆二色谱等技术,发现了Salivaricin通过与IL-6和IL-21受体结合阻断IL-6/IL-21-JAK-STAT3信号通路的激活,可预防和治疗实验性关节炎。由此,本研究首次证明了扁桃体菌群在维持免疫平衡中的重要作用,以及抗菌肽Salivaricin在RA发病中的免疫调节机制。
北京大学人民医院风湿免疫科/北京市风湿病重点实验室李静助理研究员、靳家扬博士和中国农业大学李胜辉客座研究员为共同第一作者;栗占国教授、何菁教授及王军教授为共同通讯作者。清华大学免疫研究所祁海教授和郭晓欢教授、深圳谱元科技覃俊杰博士及北京大学有机化学研究所罗佗平教授等多位合作者做出了重要贡献。
原发性干燥综合征免疫治疗新进展
原发性Sjögren综合征(pSS)是一种与免疫细胞失调相关的全身性自身免疫性疾病,没有有效的治疗方法。有必要研究潜在的治疗方法。
2022年10月,北京大学人民医院栗占国教授团队在JAMA Network Open 杂志发表了一项原发性干燥综合征免疫治疗的研究成果Efficacy and Safety of Low-Dose Interleukin-2 for Primary Sjögren’s Syndrome: A Randomized Clinical Trial。该研究证明了低剂量IL-2治疗原发性干燥综合征的有效性以及安全性。
作者研究了低剂量IL-2治疗后,患者的临床症状和免疫失调显著改善,为干燥综合征免疫治疗提供了临床和实验依据。(点击阅读)
何菁教授、陈家丽博士为本文第一作者,栗占国教授、孙晓麟研究员为通讯作者。
优化系统性红斑狼疮治疗新思路
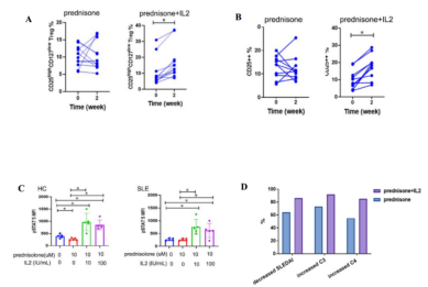
研究发现糖皮质激素治疗会导致36%的SLE患者Treg总体比例降低,并造成45%的患者Treg上CD25等IL-2信号调控分子的表达降低。联用低剂量IL-2可显著逆转这种抑制作用,改善Treg表型和功能分子表达。IL-2可提升Treg细胞功能分子CD39、抗凋亡分子Bcl2的表达。激素联合低剂量IL-2治疗可以更为显著地降低患者SLEDAI,提高C3、C4水平。该研究揭示了应用糖皮质激素时联合使用低剂量IL-2可改善SLE病情,为改善激素治疗提供了新的思路。该研究已被Signal Transduct Target Ther杂志接收,其应用已获批国家发明专利。
应用低剂量IL2后Treg比例(图A)、CD25表达(图B)显著升高;使用健康人和SLE患者外周血细胞体外实验,IL-2可提升CD4+Treg细胞pSTAT5的水平(图C);相比于糖皮质激素单独治疗,激素联合低剂量IL-2治疗可以更为显著地降低患者SLEDAI,提高C3、C4水平(图D)。
北京大学人民医院周昊天和赵晓珍为论文的共同第一作者,孙晓麟研究员和栗占国教授为论文的共同通讯作者。
(供稿:风湿免疫科 责编:汪铁铮)
学科简介
北京大学人民医院风湿免疫科是国家临床重点学科,教育部创新团队,北京市风湿病重点实验室,亚太风湿病中心。
目前,全科有100余人的医教研队伍,包括教授和副教授25人,博导7人,硕导及副博导14人。该中心成员包括前国际风湿病联盟主席和前亚太风湿病联盟主席、中华医学会风湿病学分会名誉主委、中国免疫学会临床免疫分会主任委员、WHO肌肉骨骼疾病委员会委员、中华医学会风湿病学分会常委及委员等。获得的学术及称号包括973首席科学家、CMB杰出教授、国家杰出青年基金及吴杨奖获得者、教育部跨世纪优秀人才、科技部国家中青年科技创新领军人才、国家万人计划人才、北京市科技新星、教育部新教师基金获得者等。
已发表论文600余篇,SCI论文300余篇。IF9.0-41.06的论文39篇,其中Nature Medicine等CNS及其子刊论文10篇。主(译)编了《类风湿关节炎》、《凯利风湿病学》等30部风湿病学专著及全国统编教材。获16项国家发明专利和国际PCT。
学科开展了新型生物制剂及免疫净化治疗难治性风湿免疫性疾病、长周期持续DMARD方案治疗类风湿关节炎,低剂量IL-2以及免疫抑制剂联合治疗系统性红斑狼疮等,在风湿病的新型诊治方法应用上居国际前沿。
(供稿:风湿免疫科 责编:汪铁铮)









